忍者ブログ
2026.02 | 1 2 3 4 5 6 7 8 9 10 11 12 13 14 15 16 17 18 19 20 21 22 23 24 25 26 27 28

プロフィール

HN:
T・フィリップス
性別:
男性
キャラ紹介:
T・フィリップス
国籍:イングランド
(冒険、南蛮)、海事、造船キャラ
よくなる職業:海兵隊、砲術家、上級士官、薬品商

1stキャラ、メインキャラの座をケイトに奪われる。陸戦は鉄砲が主力、一応奥義まで習得している。工芸、鋳造、造船カンスト

S・スミス
国籍:イングランド
生産、錬金キャラ
よくなる職業:いつもフィロゾフ

2ndキャラ、フランス出身だがイングランドに亡命する。取引スキルに圧迫されて冒険、海事スキルはほとんど持っていない。Lv条件を満たしてついに念願のフィロゾフになる。縫製、調理、工芸、鋳造カンスト、錬金術R13

ケイト・フィリップス
国籍:イングランド
なんでもキャラ
よくなる職業:地図職人、史学家、上級士官

3rdキャラで冒険、海事キャラ。気楽に遊ぶキャラのはずが事実上のメインキャラとなる。3キャラの中で発見物が一番多い。たいていのことは一人でできる。最近はGガナ挑戦中。縫製、調理、工芸、鋳造カンスト

ジョージ・スミス
国籍:フランス
通訳、サポートキャラ

まさかのサブアカ、もっぱらケイトに付き従っている。通訳と荷物持ちが主な仕事。管理技術上げついでに工芸カンスト
・このWebサイトに掲載している『大航海時代 Online』の著作物は、『大航海時代 Online』公式サイトにおいて使用許諾が明示されているもの、もしくは『大航海時代 Online』の有効なアカウントを所有しているユーザーが株式会社コーエーテクモゲームスから使用許諾を受けたものです。

ブログ内検索

最新記事

RSS

P R

[PR]

×

[PR]上記の広告は3ヶ月以上新規記事投稿のないブログに表示されています。新しい記事を書く事で広告が消えます。

2026/02/04 (Wed)

愚者強化

こんにちは、フィリップスです。いよいよ作った愚者を強化しました。

レシピはロンドンのジョン・ディー先生






ぎゃぁ





最後は秘伝も使いましたが、無事に100愚者ができました。

2,3個できるかと思ってましたが、できませんでした。まぁ、なんとか秘伝でゴールできる範囲までたどり着けたので良しとします。(秘伝はよく強化生産のラストスパートで使ってます)

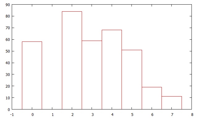
ヒストグラムです
 
試行回数は350回。失敗は0で書いてます。

細かいデータ整理は気が向いたらやります。気が向かなかったらやりません・・・
PR
2015/10/19 (Mon) 錬金術 CM(2)
Leave a Reply
name
title
color
mail
URL
comment
password   Vodafone絵文字 i-mode絵文字 Ezweb絵文字
管理人のみ観覧可
無題
いやー材料集めもそうですが
アイテム枠のをこんなに確保するの無理です

まぁまた何かきても、僕は秘伝使うと思いますけどw
ファー 2015/10/19(Mon)13:31:01 edit
無題
ファーさん:
材料集めはしんどいですねぇ。私はアイテム枠はこのようなときのためにいつも開けいますね。

強化生産で秘伝を使うのはいいと思いますよ。一個だけ作るのであれば有効な方法でしょうね。
T・フィリップス 2015/10/20(Tue)21:10:56 edit